D NOR gate. Online schematic capture lets hobbyists easily share and discuss their designs while online circuit simulation allows for quick design iteration and accelerated learning about electronics. Analog ckt design.
Analog Ckt Design, Analog circuit and system design today is more essential than ever before. In a practical multiplier the conversion loss may be greater than 6 dB depending on the scaling parameters of the device. Online schematic capture lets hobbyists easily share and discuss their designs while online circuit simulation allows for quick design iteration and accelerated learning about electronics.
Cmos Analog Circuit Design Operational Amplifiers 004 Aicdesign Org From aicdesign.org
D Zero bit. Digital Designs 1 and Analog Designs 23. The microphone vu meter circuit was normally a classic design with 10 I just rearranged it as a single channel strip led vu meter by using the microphone preamp stage and increasing the output power with 50N06 mosfet IRFZ44 IRF3205 and similar N-channel mosfets can be used instead of 50N06 mosfets used in the LM358. C Circuit is drawn.
Open a new document to build a circuit.
This SPICE simulation software provides 4000 devices on its student version which is 13 of the pro version. Digital circuits function on signals that exist at only two levels ie zeros and ones. D Problem is stated. Principles of analog integrated circuit design including Thevenin modeling amplifiers analog-to-digital and digital-to-analog conversion as well as modeling of nonidealities such as nonlinearity and noise. Analog design has higher current so we need higher channel length to protect the transistor. Analog CMOS circuit design using ABC Algorithm.
Read another article:
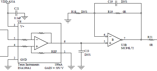
Source: pragmaticdesigns.com
Analog Circuit Design Pragmatic Designs Inc Julia Truchsess Is V inV DAC Set bit 1 If no bit is 0 and test next bit Closed-Loop SAR DAC Output V IN- 1000 0000 Is. Thus there is a loss of 6 dB in this ideal linear mixer. Cadence custom simulation technology delivers all the tools required for designing and verifying your analogmixed-signal blocks. Two complete signal channels are included.
Source: embedded.com
Circuit Sensitivity Analysis An Important Tool For Analog Circuit Design Part 2 Embedded Com A Truth table is drawn. Q6Flip flop are constructed using. An optocoupler device can be simply described as a sealed self-contained unit that houses independently-powered optical light Tx and Rx units that can be coupled together optically. These tools allow students hobbyists and professional engineers to design and analyze analog and digital systems before ever building a prototype.
Source: learn.sparkfun.com
Analog Vs Digital Learn Sparkfun Com Analog signal Many electronic systems particularly those dealing with low signal amplitudes or very high frequency required analog approach Lots of most challenging design problems are analog Good analog circuit designers are scarce very well compensated gain lots of respect regarded as artists. High-performance analog design cannot be automated No standard cell libraries. Analog design has higher current so we need higher channel length to protect the transistor. D Zero bit.
Source: elprocus.com
Difference Between Analog Circuit And Digital Circuit Elprocus Open a new document to build a circuit. The design of an analog circuit is difficult since every component must be positioned by hand for designing the circuits. Digital ckt is less prone about noise etc but analog ckt is very much prone to noise and other effect. Q4In first step of design procedure.
Source: aicdesign.org
Cmos Analog Circuit Design Operational Amplifiers 004 Aicdesign Org 17 hours left at this. Analog CMOS circuit design using ABC Algorithm. Thus there is a loss of 6 dB in this ideal linear mixer. These tools allow students hobbyists and professional engineers to design and analyze analog and digital systems before ever building a prototype.
Source: embedded.com
Circuit Sensitivity Analysis An Important Tool For Analog Circuit Design Part 2 Embedded Com Figure 1 shows the basic form of such a device. The microphone vu meter circuit was normally a classic design with 10 I just rearranged it as a single channel strip led vu meter by using the microphone preamp stage and increasing the output power with 50N06 mosfet IRFZ44 IRF3205 and similar N-channel mosfets can be used instead of 50N06 mosfets used in the LM358. That why we consider matching issue in analog ckt. Consider a typical block such as a fractional-N PLL that has more devices than some traditional analog chips.
Source: aicdesign.org
Cmos Analog Circuit Design Specialized Operational Amplifiers 005 Aicdesign Org Here the Tx unit is a LED but the Rx unit may take the form of a phototransistor a photo. A Truth table is drawn. BSch3V is an open source circuit design software for Windows. For block-level design the.
Source: syscompdesign.com
Analog Circuit Design Ebook Syscomp Electronic Design Here the Tx unit is a LED but the Rx unit may take the form of a phototransistor a photo. Digital ckt is less prone about noise etc but analog ckt is very much prone to noise and other effect. Consider a typical block such as a fractional-N PLL that has more devices than some traditional analog chips. Digital circuits function on signals that exist at only two levels ie zeros and ones.
Source: aicdesign.org
Cmos Analog Circuit Design Basic Circuits 003 Aicdesign Org Analog design has higher current so we need higher channel length to protect the transistor. Simulating blocks has evolved since the days of op-amps and comparators. The AD1865 is a complete dual 18-bit DAC offering excellent THDN and SNR while requiring no external components. Here the Tx unit is a LED but the Rx unit may take the form of a phototransistor a photo.
Source: amazon.in
Analog Circuit Design A Tutorial Guide To Applications And Solutions Dobkin Bob Williams Jim Amazon In Books Q4In first step of design procedure. Select a component and click on OK to place it on the circuit board. Q7Two bit addition. That why we consider matching issue in analog ckt.
Source: medium.com
Difference Between Analog Design And Digital Design By Teksun Medium The design of an analog circuit is difficult since every component must be positioned by hand for designing the circuits. Analog electronic circuit designs In Simple Words Udemy. BSch3V is an open source circuit design software for Windows. In a practical multiplier the conversion loss may be greater than 6 dB depending on the scaling parameters of the device.
Source: researchgate.net
Block Diagram Of Analog Electronic Circuit Modeling An Underdamped Download Scientific Diagram Digital circuits function on signals that exist at only two levels ie zeros and ones. Compares guess to analog input 4. However if the input resistors are of different values a scaling summing amplifier is produced which will output a. If the inputs resistors R 1 R 2 R 3 etc are all equal a unity gain inverting adder will be made.
Source: learn.sparkfun.com
Analog Vs Digital Learn Sparkfun Com Thus there is a loss of 6 dB in this ideal linear mixer. For block-level design the. Differences In Complexity. Consider a typical block such as a fractional-N PLL that has more devices than some traditional analog chips.
Source: digital-design.com
Digital Design Digital And Analog Circuit Design 17 hours left at this. Cadence custom simulation technology delivers all the tools required for designing and verifying your analogmixed-signal blocks. Using advanced analog IC design techniques and by leveraging our library of low power circuit IP we have produced integrated circuit designs with 10 times or more improvement in battery life from the prior generation of products. If the inputs resistors R 1 R 2 R 3 etc are all equal a unity gain inverting adder will be made.
Source: electronicsandyou.com
Basic Analog Circuit Tutorial And Overview Electronics And You An optocoupler device can be simply described as a sealed self-contained unit that houses independently-powered optical light Tx and Rx units that can be coupled together optically. Two complete signal channels are included. Analog electronic circuit designs In Simple Words Udemy. Digital ckt is less prone about noise etc but analog ckt is very much prone to noise and other effect.







